form 9s meter wiring diagram

13 Jaw Meter Socket Wiring Diagram - Wiring Diagram Schemas. 15 Pictures about 13 Jaw Meter Socket Wiring Diagram - Wiring Diagram Schemas : Form 9s Meter Wiring Diagram - Learn Metering, Comparing the Electromechanical 6S and Solid State 36S Comparison on a and also Form 9s Meter Wiring Diagram - Learn Metering.

13 Jaw Meter Socket Wiring Diagram - Wiring Diagram Schemas

13 Jaw Meter Socket Wiring Diagram - Wiring Diagram Schemas wiringschemas.blogspot.com

sockets

Form 9s Meter Wiring Diagram - Learn Metering

Form 9s Meter Wiring Diagram - Learn Metering www.learnmetering.com

wiring diagram meter 9s form socket metering schematic 5s learn

5s Meter Socket Wiring | Schematic And Wiring Diagram

5s Meter Socket Wiring | schematic and wiring diagram schematicandwiringdiagram.blogspot.com

wiring 5s socket meter

Figure 5-11. Test Set, Lower Panel Assembly Wiring Diagram (Sheet 11)

Figure 5-11. Test Set, Lower Panel Assembly Wiring Diagram (Sheet 11) electronictestinggear.tpub.com

tm wiring assembly lower diagram panel sheet test figure

METERPNL4 Meter Panel - Accomodates Up To 4 Shurite Series 850 Panel Meters

METERPNL4 Meter Panel - accomodates up to 4 Shurite series 850 panel meters www.nooutage.com

wiring meter meters panel sample nooutage

3 Phase Meter Base Wiring Diagram - Wiring Diagram Schemas

3 Phase Meter Base Wiring Diagram - Wiring Diagram Schemas wiringschemas.blogspot.com

meter wiring diagrams diagram phase circuit 4s kwh base form metering 3w bay submetering services 1p type

13 Jaw Meter Socket Wiring Diagram - Wiring Diagram Schemas

13 Jaw Meter Socket Wiring Diagram - Wiring Diagram Schemas wiringschemas.blogspot.com

wiring socket jaw waterheatertimer

Comparing The Electromechanical 6S And Solid State 36S Comparison On A

Comparing the Electromechanical 6S and Solid State 36S Comparison on a www.youtube.com

6s wire 36s wye

Dominator X Wiring Diagram

Dominator X Wiring Diagram diagramweb.net

wiring dominator diagram

Form 4s Meter Wiring Diagram - Learn Metering

Form 4s Meter Wiring Diagram - Learn Metering www.learnmetering.com

diagram wiring 4s form meter metering

3 Phase Meter Base Wiring Diagram - Wiring Diagram Schemas

3 Phase Meter Base Wiring Diagram - Wiring Diagram Schemas wiringschemas.blogspot.com

meter diagram wiring base phase metering duquesne light

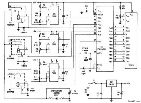
Index 672 - Circuit Diagram - SeekIC.com

Index 672 - Circuit Diagram - SeekIC.com www.seekic.com

circuit meter diagram ranging seekic capacitance schematic s1 switch

GE Watthour Meter Form 9S CL 20 120V

GE Watthour Meter Form 9S CL 20 120V www.hialeahmeter.com

meter 9s form ge watthour cl 120v

Meter Panel Wiring Diagram Victoria

Meter Panel Wiring Diagram Victoria wiringdiagramall.blogspot.com

meter wikipedia wiring victoria diagram panel

Figure 5-1. Capacity Test Connection Diagram.

Figure 5-1. Capacity Test Connection Diagram. batterymanuals.tpub.com

Form 9s meter wiring diagram. Diagram wiring 4s form meter metering. Wiring meter meters panel sample nooutage